Instance Verification Kit (IVK)

spin lock @ [74959+22+/linux-3.19-rc1/drivers/usb/gadget/udc/pch_udc.c]
Instance Signature: lock

The Matching Pair Graph:


Function Name
Control Flow Graph (CFG)
Events Flow Graph (EFG)
Source Correspondence
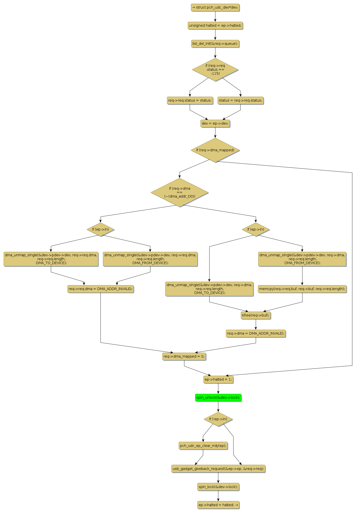
complete_req [41015+12+/linux-3.19-rc1/drivers/usb/gadget/udc/pch_udc.c]
empty_req_queue [42401+15+/linux-3.19-rc1/drivers/usb/gadget/udc/pch_udc.c]
pch_udc_complete_receiver [60627+25+/linux-3.19-rc1/drivers/usb/gadget/udc/pch_udc.c]
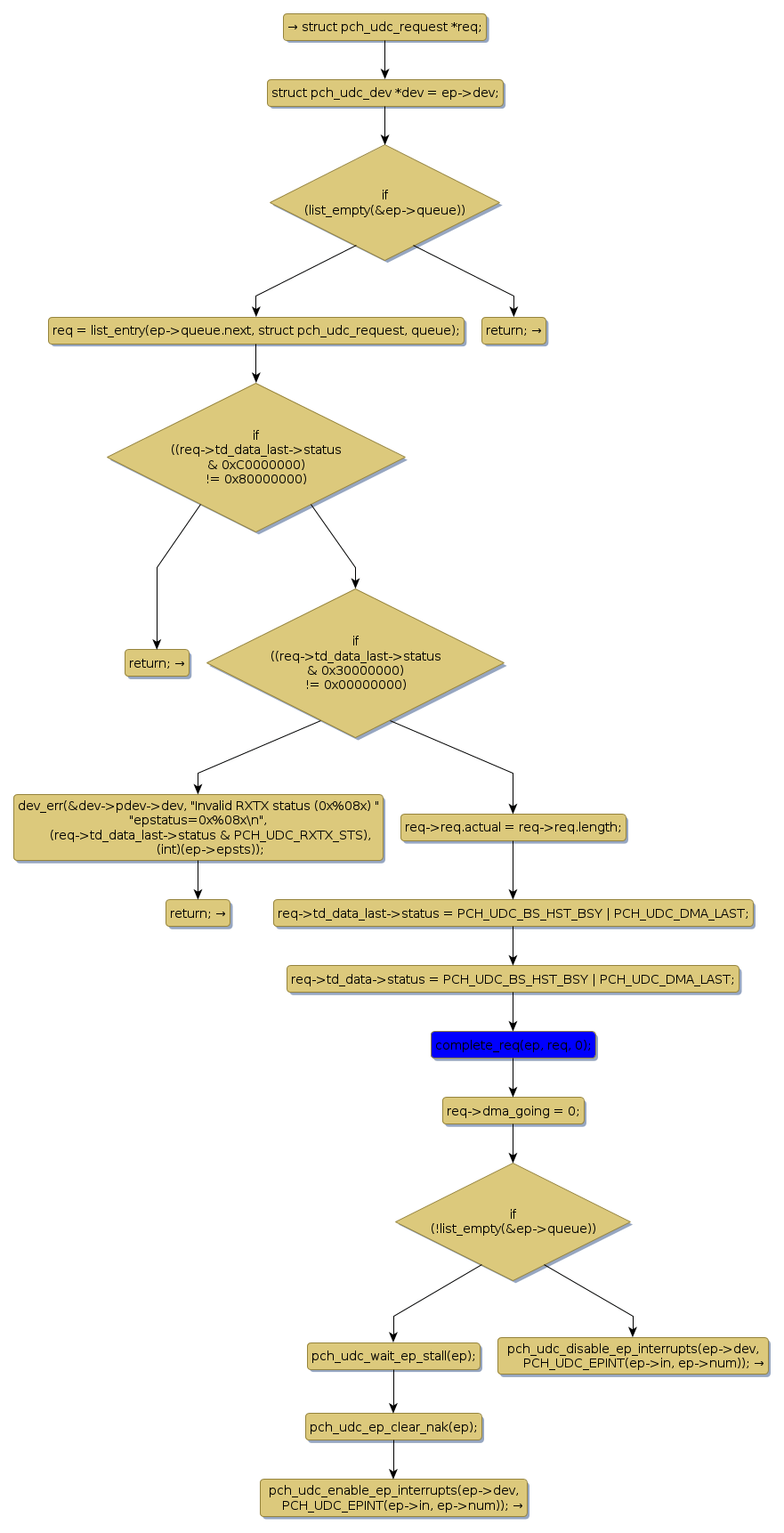
pch_udc_complete_transfer [59429+25+/linux-3.19-rc1/drivers/usb/gadget/udc/pch_udc.c]
pch_udc_dev_isr [76389+15+/linux-3.19-rc1/drivers/usb/gadget/udc/pch_udc.c]
pch_udc_isr [78095+11+/linux-3.19-rc1/drivers/usb/gadget/udc/pch_udc.c]
pch_udc_pcd_dequeue [54191+19+/linux-3.19-rc1/drivers/usb/gadget/udc/pch_udc.c]
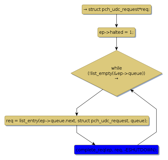
pch_udc_pcd_ep_disable [48474+22+/linux-3.19-rc1/drivers/usb/gadget/udc/pch_udc.c]
pch_udc_pcd_queue [51490+17+/linux-3.19-rc1/drivers/usb/gadget/udc/pch_udc.c]
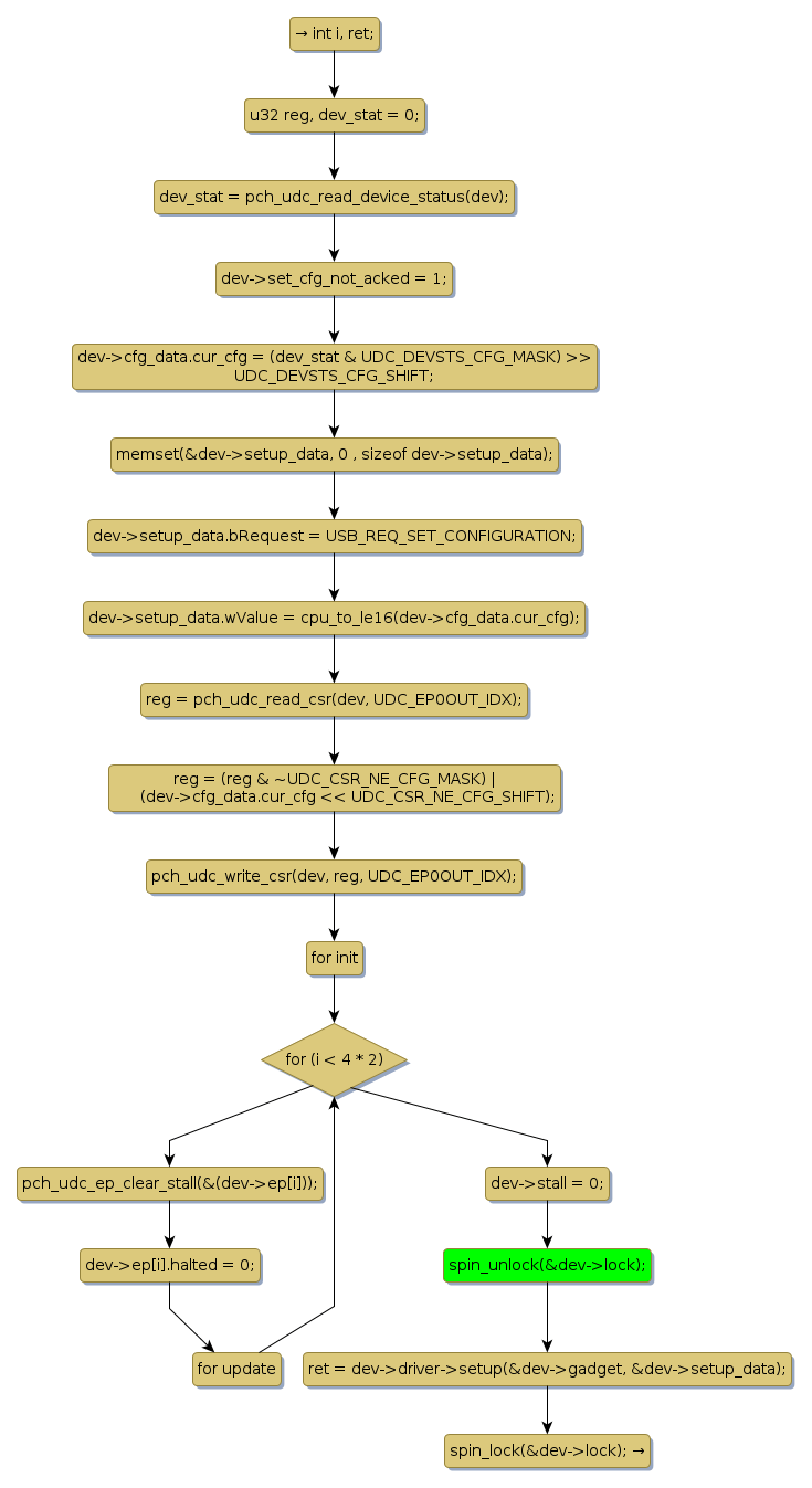
pch_udc_svc_cfg_interrupt [75135+25+/linux-3.19-rc1/drivers/usb/gadget/udc/pch_udc.c]
pch_udc_svc_control_in [65059+22+/linux-3.19-rc1/drivers/usb/gadget/udc/pch_udc.c]
pch_udc_svc_control_out [66186+23+/linux-3.19-rc1/drivers/usb/gadget/udc/pch_udc.c]
pch_udc_svc_data_in [62408+19+/linux-3.19-rc1/drivers/usb/gadget/udc/pch_udc.c]
pch_udc_svc_data_out [63647+20+/linux-3.19-rc1/drivers/usb/gadget/udc/pch_udc.c]
pch_udc_svc_intf_interrupt [73648+26+/linux-3.19-rc1/drivers/usb/gadget/udc/pch_udc.c]
pch_udc_svc_ur_interrupt [71355+24+/linux-3.19-rc1/drivers/usb/gadget/udc/pch_udc.c]
process_zlp [45766+11+/linux-3.19-rc1/drivers/usb/gadget/udc/pch_udc.c]